Instance Verification Kit (IVK)
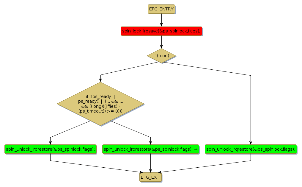
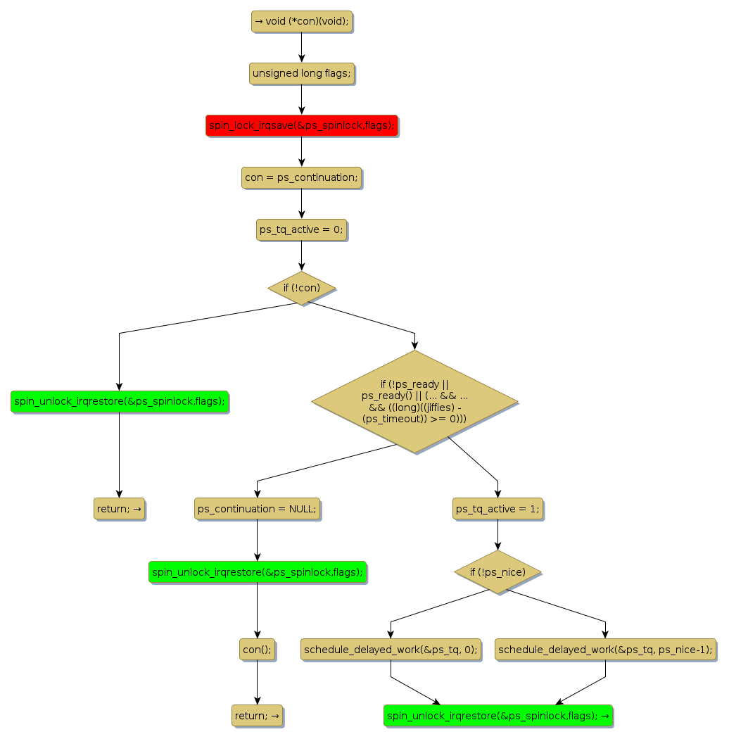
spin lock @ [1930+38+/linux-3.19-rc1/drivers/block/paride/pseudo.h]
Instance Signature: ps_spinlock
|
The Matching Pair Graph:
|
|
Function Name
|
Control Flow Graph (CFG)
|
Events Flow Graph (EFG)
|
Source Correspondence
|
|
ps_tq_int
|
|
|
[1848+9+/linux-3.19-rc1/drivers/block/paride/pseudo.h]
|